I will do matlab related tasks for you
About:
Whether you are looking for Signal processing or Image processing, mathematical solution or analytical solution to your problems in matlab I will provide you with efficient and quick service.The Following Services will be provided
Development of Algorithms
Mathematical Solutions
MATLAB GUI Programming
Flowcharts, Plots
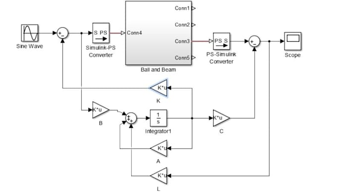
Simulink Modelling
Simmechanics
Report with explanation of the design
Detailed comments in the code for better understanding
I am an Electrical Engineer and value Client-Customer relationship. Always ready to help buyers and 100% Satisfaction Guaranteed.
Thanks
Reviews
:
:
:
:
:

No comments:
Post a Comment